skoda fabia

Βρήκε η Ferrari τον τρόπο να σώσει τους θερμικούς κινητήρες;

Ferrari Engine

Σε μία περίοδο όπου η παγκόσμια αυτοκινητοβιομηχανία κάνει… αναστροφή στη στρατηγική και εστιάζει σε υβριδικές τεχνολογίες, οι Ιταλοί ετοιμάζουν colpo grosso.

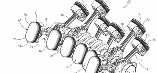
Στη Ferrari ετοιμάζουν κάτι που θα μπορούσε να αλλάξει το μέλλον των κινητήρων εσωτερικής καύσης. Τι αφορά αυτή η καινοτομία; Οβάλ έμβολα. Ακούγεται απλό, ίσως και κάπως τετριμμένο, όμως στην πραγματικότητα πρόκειται για μια ιδέα που θα μπορούσε να παρατείνει τη ζωή των κινητήρων εσωτερικής καύσης για χρόνια, ίσως ακόμα και για δεκαετίες.

Άλλωστε, γιατί τα έμβολα πρέπει να είναι πάντα στρογγυλά; Η ιστορία της αυτοκινητοβιομηχανίας είναι γεμάτη από προσπάθειες να αλλάξει αυτό το βασικό σχήμα, όμως μέχρι σήμερα κανείς δεν κατάφερε να τις ολοκληρώσει με επιτυχία. Η Honda το δοκίμασε. Η Volkswagen το δοκίμασε. Αμφότερες αναγκάστηκαν τελικά να εγκαταλείψουν το εγχείρημα.

ΤΟ ΑΡΘΡΟ ΣΥΝΕΧΙΖΕΙ ΜΕΤΑ ΤΗΝ ΔΙΑΦΗΜΙΣΗ

Οι λόγοι ήταν διαφορετικοί, αλλά το βασικό πρόβλημα ήταν πάντα το ίδιο: η κατασκευή οβάλ εμβόλων ήταν υπερβολικά ακριβή και τεχνικά απαιτητική. Τα υλικά δεν άντεχαν το θερμικό φορτίο. Τα τμήματα του εμβόλου που βρίσκονταν πιο μακριά από το κέντρο είχαν την τάση να υπερθερμαίνονται. Και ολόκληρο το σύστημα ήταν απλώς πολύ περίπλοκο για να μπορεί να παραχθεί σε μαζική κλίμακα.

Όμως είμαστε εν έτει 2025 και οι τεχνολογίες έχουν προχωρήσει. Τα υλικά είναι πιο ανθεκτικά. Και στη Ferrari πιστεύουν ότι αυτή είναι η κατάλληλη στιγμή για να δουλέψουν ξανά πάνω σε αυτή την ιδέα. Το σχέδιο πατέντας που δημοσίευσε η ιταλική εταιρεία δείχνει έναν κινητήρα με οβάλ έμβολα, τα οποία θα μπορούσαν να προσφέρουν αρκετά σημαντικά πλεονεκτήματα. Το πρώτο και σημαντικότερο είναι ο μεγαλύτερος κυβισμός, χωρίς να αυξάνονται οι εξωτερικές διαστάσεις του μπλοκ του κινητήρα. Αυτό σημαίνει ότι ο κινητήρας μπορεί να είναι πιο ισχυρός, χωρίς να είναι μεγαλύτερος.

ΤΟ ΑΡΘΡΟ ΣΥΝΕΧΙΖΕΙ ΜΕΤΑ ΤΗΝ ΔΙΑΦΗΜΙΣΗ

Η Volkswagen το είχε δοκιμάσει στο παρελθόν σε μια πειραματική μονάδα. Φανταστείτε να έχετε περισσότερη ισχύ και μεγαλύτερη ροπή, ενώ ο κινητήρας καταλαμβάνει τον ίδιο χώρο κάτω από το καπό. Αυτό ακριβώς χρειάζονται οι αυτοκινητοβιομηχανίες σήμερα, καθώς προσπαθούν να συμμορφωθούν με ολοένα και αυστηρότερα όρια εκπομπών ρύπων, χωρίς να θυσιάζουν τις επιδόσεις που περιμένουν οι πελάτες.

Τα οβάλ έμβολα έχουν και ένα ακόμη πλεονέκτημα, για το οποίο δεν γίνεται συχνά λόγος, αλλά είναι εξίσου σημαντικό. Χάρη στο σχήμα τους, μπορούν να αξιοποιούν καλύτερα τον χώρο μέσα στον κύλινδρο και να καίνε το καύσιμο πιο αποδοτικά. Αυτό σημαίνει χαμηλότερη κατανάλωση και μειωμένες εκπομπές ρύπων. Και αυτό ακριβώς χρειάζονται οι κινητήρες εσωτερικής καύσης για να επιβιώσουν στην εποχή των ηλεκτρικών και των υβριδικών αυτοκινήτων.

ΤΟ ΑΡΘΡΟ ΣΥΝΕΧΙΖΕΙ ΜΕΤΑ ΤΗΝ ΔΙΑΦΗΜΙΣΗ

Γιατί δεν λειτούργησε στο παρελθόν; Η απάντηση είναι απλή: το κόστος. Η κατασκευή οβάλ εμβόλων ήταν απλώς υπερβολικά ακριβή. Τα στρογγυλά έμβολα κατασκευάζονται εύκολα, γρήγορα και φθηνά. Είναι συμμετρικά, άρα και εύκολα στη διαχείριση. Τα οβάλ έμβολα είναι ασύμμετρα, κάτι που σημαίνει πιο περίπλοκη παραγωγή, ακριβότερα εργαλεία και μεγαλύτερος κίνδυνος σφαλμάτων.

Επιπλέον, υπάρχει και το ζήτημα της θερμικής καταπόνησης. Η ασυμμετρία μπορεί να οδηγήσει σε παραμορφώσεις, ρωγμές και τελικά σε βλάβη ολόκληρου του κινητήρα. Τόσο η Honda όσο και η Volkswagen συνάντησαν ακριβώς αυτά τα προβλήματα και κατέληξαν στο συμπέρασμα ότι δεν άξιζε τον κόπο.

Όμως η Ferrari είναι μια εταιρεία που έχει χτίσει τη φήμη της στο να κάνει τα πράγματα διαφορετικά και κυρίως, έχει εμπειρία σε ακραίες συνθήκες. Οι κινητήρες της Formula 1 πρέπει να αντέχουν τεράστια φορτία, πολύ υψηλές θερμοκρασίες και εξαιρετικά υψηλές στροφές. Αν κάποια εταιρεία μπορεί να λύσει τα προβλήματα των οβάλ εμβόλων, αυτή είναι η Ferrari.

ΤΟ ΑΡΘΡΟ ΣΥΝΕΧΙΖΕΙ ΜΕΤΑ ΤΗΝ ΔΙΑΦΗΜΙΣΗ

Τα σύγχρονα υλικά παίζουν καθοριστικό ρόλο. Σήμερα υπάρχουν κράματα που αντέχουν πολύ υψηλότερες θερμοκρασίες σε σχέση με πριν από είκοσι χρόνια. Υπάρχουν επιστρώσεις που μειώνουν την τριβή και αυξάνουν τη διάρκεια ζωής των εξαρτημάτων. Και υπάρχουν τεχνολογίες παραγωγής που επιτρέπουν την κατασκευή πολύπλοκων σχημάτων με ακρίβεια μικρομέτρων. Όλα αυτά μαζί σημαίνουν ότι τα οβάλ έμβολα ίσως αυτή τη φορά να λειτουργήσουν πραγματικά.

ΔΕΙΤΕ ΕΠΙΣΗΣ